轴承固态润滑脂(也称为干膜润滑脂或含固体添加剂润滑脂)是一种特殊的润滑剂,它在基础脂中均匀分散了固体润滑剂颗粒。
下面详细阐述其特点及其对轴承噪音的复杂影响。
固态润滑脂的特点
固态润滑脂的核心特点源于其含有的固体润滑剂,常见的有:二硫化钼(MoS2)、石墨、聚四氟乙烯(PTFE)、氮化硼等。
1. 极压性和抗磨性优异
机理:固体颗粒,特别是MoS2和石墨,具有层状结构。在极高的压力下,这些层与层之间容易发生滑移,从而在接触表面形成一层坚固的润滑膜。这层膜能有效防止金属表面在重载或冲击载荷下直接接触,避免胶合和磨损。
优势:特别适用于重载、低速、冲击载荷的工况,这是传统液态润滑脂难以胜任的。
2. 高温稳定性好
机理:固体润滑剂本身通常具有很高的热稳定性(例如MoS2在空气中可耐受约350°C,在真空中更高)。当基础油因高温而蒸发、氧化或降解时,固体颗粒依然能附着在金属表面提供润滑。
优势:扩展了轴承在高温环境下的工作能力。
3. 低挥发性和长效性
机理:固体颗粒不会像基础油那样挥发。在无法补充润滑的场合或真空环境中,固态润滑脂能提供更持久的润滑效果。
优势:适用于免维护、长寿命要求或真空环境(如太空设备)的轴承。
4. 广泛的适应性
机理:不依赖于油膜的流体动力效应,因此在低速条件下也能形成有效的润滑膜。同时,它对某些化学物质不敏感,可用于存在溶剂或强氧化剂的环境(需根据具体固体润滑剂类型选择)。
5. 导电/绝缘性可控
机理:石墨具有良好的导电性,而PTFE、氮化硼是优秀的绝缘体。通过选择不同的固体添加剂,可以设计润滑脂的导电性能,以满足防静电或绝缘要求。
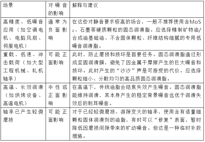
固态润滑脂对轴承噪音的影响(双刃剑效应)
固态润滑脂对轴承噪音的影响非常复杂,不能简单地说是“增噪”或“降噪”,而是取决于具体工况、润滑脂配方和轴承状态。
1. 可能增加噪音的情况(负面影响)
这是最常见也最受关注的一面。
颗粒物的物理刺激:
机理:固体润滑剂颗粒是微小的固体。在轴承精密运行的滚道和滚动体之间,这些硬质或半硬质颗粒会像“小石子”一样产生额外的微观冲击和振动。当滚动体碾过这些颗粒时,会产生高频的“嘶嘶”声或“沙沙”声,表现为背景噪音增大。
关键因素:颗粒的粒径、硬度和分散性。粒径越大、硬度越高、分散越不均匀,对噪音的负面影响就越显著。
影响油脂的流变性:
机理:大量固体颗粒的加入会显著改变基础脂的流变特性,通常使其变得更粘稠、更“干涩”。这可能导致油脂在轴承腔内流动性变差,在启动或低速运行时,油脂无法均匀分布,形成局部润滑不良和干摩擦,从而产生异响。
对异音(NZ值)的负面影响:
在极其安静的环境下(如伺服电机、精密仪器),轴承的异音(非周期性、不规则的噪音)是重要指标。固态润滑脂中的颗粒很容易引发随机、不规则的异音,导致轴承的NZ值(异音判据)超标。
2. 可能降低噪音的情况(正面影响)
在特定条件下,固态润滑脂反而有助于降低噪音。
抑制贫油润滑下的磨损和噪音:
机理:在长期运行后,或高温导致基础油流失的“贫油”状态下,传统润滑脂可能失效,导致金属直接接触,产生剧烈的摩擦噪音(尖叫、振动)。此时,固态润滑脂形成的固体润滑膜能继续发挥作用,填补微观凹陷,减少金属接触,从而抑制因润滑不良产生的严重噪音。
填充表面微观不平度:
机理:合适的、微细的固体颗粒能够填充轴承滚道和滚动体表面的微小划痕或凹坑,起到“填平”作用,使接触表面更平滑,从而降低因表面粗糙度引起的振动和噪音。
阻尼减振效应:
机理:某些固体润滑剂(如PTFE)和较厚的润滑膜具有一定的阻尼作用,可以吸收一部分振动能量,有助于降低轴承的整体振动水平。
总结与应用建议

结论
固态润滑脂的核心优势在于其极压抗磨性和高温稳定性,而非静音性能。它对轴承噪音的影响本质上是固体颗粒的“摩擦学益处”与“声学干扰”之间的权衡。
在追求极致静音的场合,应避免使用。
在恶劣工况(重载、高温、低速)下,为了保护承、防止灾难性失效,接受其可能带来的背景噪音增加,是一种必要且合理的选择。此时,选择超细粒径、均匀分散的高品质产品至关重要。
来源:电机实用技术探析


2003-2018 旭阳工业服务(上海)有限公司、上海旭阳传动技术有限公司 版权所有 
